Company News
2026/01/04
双院!福瑞泰克获第二个“省级企业研究院”认定
share
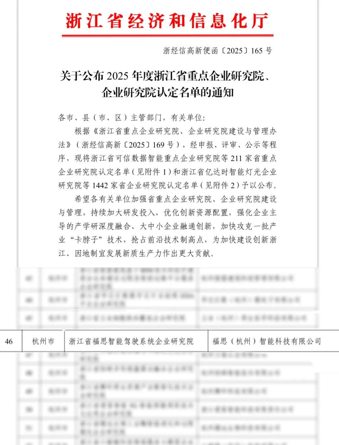
近日,在省经信厅公布的2025年度浙江省企业研究院认定单中,福思(杭州)智能科技有限公司荣耀登榜。这是继福瑞泰克智能系统有限公司入选后,公司收获的第二个省级企业研究院认定。“双研究院”是对福瑞泰克在智驾领域软硬一体、全栈技术能力的权威认证,也是对公司通过规模化量产加速前沿技术落地的高度褒奖。

入选背后,是福瑞泰克对“技术驱动和工程创新”的长期坚持。此次认定,主要得益于公司在核心知识产权、高层次人才梯队建设及前瞻技术领域的深厚积淀。目前,公司核心产品搭载车辆超300万台,累计获得已授权专利400余项,研发人员占比超70%,其中硕博人才近50%,依托团队实战经验与研发能力,福瑞泰克正加速实现从“前沿研发”到“市场价值”的高效转化与闭环。
过去一年,智驾行业迎来“智能体验”与“安全合规”的双重升级,福瑞泰克以技术创新回应市场期待,不仅重磅推出了城区NOA(领航辅助驾驶)解决方案,更积极投身标准化建设,参与《智能网联汽车组合驾驶辅助系统安全要求》国标编制工作,以自身专业力量助推辅助驾驶规范化发展,让用户在享受智能化便捷的同时,拥有更可靠的安全保障。
福瑞泰克的创新实力与责任担当受到了多方肯定。公司不仅接连入选浙江省企业技术中心、省级企业研究院,更荣膺“省级AI标杆应用企业”、“浙江独角兽企业”、“科技新小龙”等多项殊荣。如今再添省级研究院认定,这一系列政策支持与权威背书,为公司智驾技术迭代注入了强劲动力。
立足“双院”研发高地,福瑞泰克将重点聚焦高阶智驾技术的突破与应用。福瑞泰克将深度融入浙江数字经济产业生态,通过聚合产业链优质资源,深化产学研合作,在推进前沿技术向现实生产力转化过程中,持续巩固公司在量产规模与核心技术上的领先优势,为“创新浙江”建设贡献更多高质量成果。
Explore more of our dynamic content
-
Company News2026/02/04福瑞泰克6B平台获国内及合资品牌头部定点,助力辅助驾驶迈向标配时代Find out more -
Company News2026/01/29【喜报】福瑞泰克荣登浙江省“创新能力500强”与“高成长200强”双榜单Find out more -
Company News2026/01/23三年攻关结硕果,福瑞泰克顺利完成浙江省“领雁计划”课题结项验收Find out more -
Company News2026/01/20【喜报】福思(杭州)智能科技有限公司获“杭州市总部企业”认定!Find out more -
Company News2026/01/20福瑞泰克参与起草《车辆集成电路电磁兼容试验通用规范》国标发布,强化智能汽车“芯”防线Find out more